花爸说:
奶瓶,是宝宝婴幼儿时期最常接触到的餐具。
材质五花八门,究竟哪种更好用、安全?
今天,花爸就来为大家测评市面上销售火爆的10款奶瓶。
推荐产品:
目录
测评样品
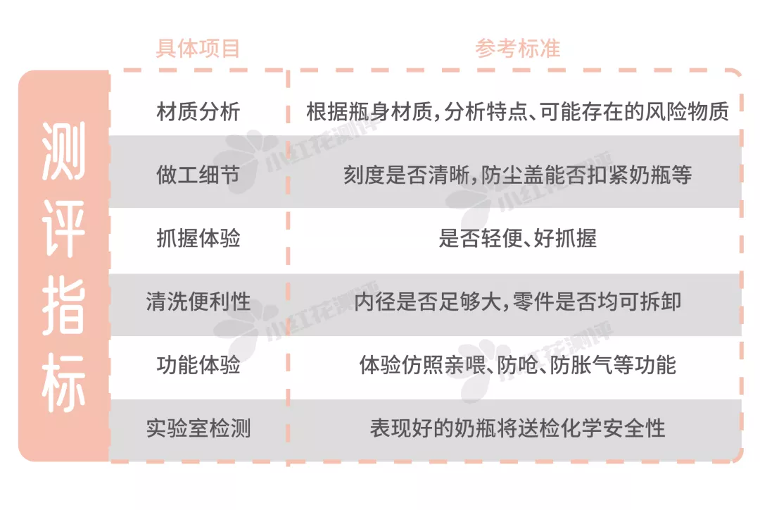
测评指标
材质分析
做工细节
抓握体验
清洗便利性
功能体验
使用性能总评
实验室检测
消费建议
测评样品
本次测评的样品,统一选择宣称3月龄宝宝可用的奶瓶(要求更严苛)。
宝宝大了以后,奶嘴流量需要加大。这时,不需要更换瓶身,更换同品牌的适龄奶嘴即可。
花爸根据电商平台销量、粉丝要求,选出10款奶瓶。
注:3月龄宝宝主要是家长手持奶瓶喂养,不需配重力球,有需要可以自行购买配件。
“小红花测评”公众号后台回复“婴儿奶瓶”可查看完整品牌名。
测评指标
材质分析
均为“食品接触级”材质
市面上的奶瓶,奶嘴基本都是硅胶材质。
瓶身材质则主要有3种,分别是PPSU塑料、硅胶、高硼硅玻璃。
PPSU塑料
PPSU塑料,它拥有高强度、高透明性、耐高温等优点,可以高温消毒。
PPSU的原料之一是双酚S(BPS),被用来代替“禁用于奶瓶”的双酚A(BPA)。
花爸这次奶瓶测评查阅的科学文献中,国内外文献普遍认为BPS对动物有毒性,PPSU的安全性还存在争议。
国内还没有BPS检测的标准方法,暂时无法检测。
因此,花爸的意见是:尽量购买大品牌、食品接触级的PPSU。
动物研究发现,BPS与BPA有类似的雌激素效应,对水生生物的影响,甚至比BPA还明显。
▲截自《双酚A及其替代物双酚S对鱼类免疫和神经内分泌系统的毒性效应与作用机理》
硅胶
硅胶,柔软、耐高温,可以高温消毒。
我国对婴儿奶嘴中的挥发物要求严格,限值为不得超过0.5%。
根据过往抽检信息,挥发物含量不合格的情况,时有发生。
建议大家购买到未经检测的新硅胶产品,先用沸水消毒,可以帮助降低有机挥发物的含量。
有些人担心硅胶容易沾灰,其实因奶瓶使用、清洗频繁,完全无需多虑。
高硼硅玻璃
高硼硅玻璃,耐磨、透明度高、耐热性能好,可以高温、紫外线消毒。
家庭使用场景中,遇冷遇热都不容易爆裂。
国家规定,玻璃中的重金属铅、镉不得超过限值。
根据以往抽检情况,内壁没有彩饰的玻璃制品,重金属很少超标。
建议大家选购时,尽量买刻度、图案等印在外壁的奶瓶。
以上3种材料的特性、可能存在的风险物质总结如下:
小结:
1.十款奶瓶及配件均有“检验合格”、“食品接触级”标识。
2.硅胶、PPSU塑料应避免紫外线消毒。
硅胶、PPSU长期在紫外线的照射下,会加速老化,减少使用寿命,最好只用沸水消毒。
做工细节
2款刻度不够清晰
刻度:应清晰可见,方便冲夜奶;
防尘盖:要能扣紧奶瓶,才能避免污染奶嘴。
10款奶瓶做工细节统计如下:
小结:
1.两款硅胶奶瓶,刻度不够清晰。
卡M迪、可M多M的刻度,没有用彩印,而是在瓶身上凸起显示。夜间冲奶,可能会看不清楚。
2.H*g*n内盖为无螺纹设计,一扭即开。
H*g*n的内盖是无螺纹设计,稍用力拧,就可以打开,比较方便。
经测试,不会泄漏奶液。
抓握体验
玻璃较重,光滑易脱手
奶瓶轻,呈弧形,或者配有把手,会比较适合宝宝自己抓握。
重量:玻璃>硅胶>PPSU塑料
10款奶瓶的抓握体验统计如下:
小结:
1.PPSU、硅胶奶瓶,好抓握。
同时适合:家长手持、宝宝自己扶奶瓶。
硅胶材质更柔软、摩擦力也更大,宝宝更容易抓握。
2. 玻璃奶瓶重,只适合家长手持喂奶。
3. 有把手设计的奶瓶,更适合宝宝自己抓握。
清洗便利性
4款可直接擦洗
口径大,零部件完全可拆卸的奶瓶,更便于清洁。
冲泡奶粉时,也不容易将奶粉撒到外面。
10款奶瓶的清洗便利性统计如下:
小结:
1.四款奶瓶口径较大,可直接擦洗。
世X、卡M迪、可M多M、H*g*n的口径较大,可以手拿抹布直接擦洗。
其他口径较小的奶瓶,最好借助奶瓶刷清洗。
2.四款零部件较多,需拆卸清洗。
卡M迪、可M多M、小T豆都有重力球,而且重力球与吸管不是一体式设计,需要拆卸清洗;
布L博S赠送了mini刷子,可以帮助清洗导气管污垢。
最好喝完就清洗,防止奶液结块,增加清洗难度。
功能体验
布L博S防胀气效果最好,世X最仿亲喂
防胀气功能
有防胀气设计的奶瓶,可以减少宝宝喝奶时吸入的空气,从而帮助减轻胀气。
市面上常见的防胀气奶瓶分别是:导气管式、导气孔式。
导气管式:
本次选购的品牌中,只有布L博S是导气管设计。
▲奶液的平面要比导气管低
空气从瓶盖的缝隙进去,然后进入导气管,最后抵达奶瓶底部。
注意导气管不可被奶液淹没,否则奶液会从瓶口漏出。
奶嘴导气孔式
剩余的9款奶瓶,全部为导气孔防胀气,具体如下:
▲导气孔要向上,不被奶液淹没;
空气从导气孔进入瓶内,平衡瓶内气压。
单侧导气孔,使用时导气孔应在上方。
导气孔在下方,就会被奶液淹没,空气会进入奶瓶产生小气泡,更容易引起宝宝胀气。
双侧导气孔,只有在两个孔都被淹没时,才会进入气泡,相对不易误操作。
导气管VS导气孔,该如何选择?
导气管:防胀气效果更好,但奶瓶需要每天清洗几次,比较麻烦;
导气孔:防胀气效果一般,但是清洗方便。
不过防胀气奶瓶不是万能的。喝完奶,拍嗝的步骤,还是不能少~
防呛奶功能
引起呛奶的原因,主要有两种:
1. 由胀气引起
宝宝胀气,导致吐奶。吐出的奶,进入了气管,就会被呛到。
这种情况,有防胀气功能的奶瓶,就能改善。
2. 奶嘴出奶孔太大
奶嘴出奶孔太大,宝宝轻轻一吸,就会有一大口奶液涌进嘴里。
来不及被吞下时,就很容易被呛到。
这种情况,就需要更换一个流量合适的奶嘴。
本次10款奶瓶测试出水量如下:
(样品均按照3月龄适用购买)
小结:
1. 小T豆适合年纪大的宝宝。
它的出水量明显比其他奶瓶大,建议年纪大点的宝宝,再选择这款。
2. 子C、贝Q、布L博S,适合小月龄宝宝。
这3款,测评员用了很大的力气去吮吸,出水量也还是比较小,更适合小月龄宝宝。
宝宝年纪稍大之后,既可以换成流量稍大的奶嘴,给宝宝省点儿吃奶的力气~
3. 其他6款奶嘴流量适中。
仿亲喂功能
奶嘴整体宽度越大,越软,就越接近妈妈乳房。
对减轻宝宝对奶瓶的抗拒,和需要在母乳、奶粉间切换的,有一定帮助。
具体如下:
小结:
世X奶嘴宽度最大,形态上贴近乳房。
世X的奶嘴宽达71.5毫米,形态上比较接近真实乳房,能一定程度上减轻宝宝的抗拒,在需要母乳和奶粉切换时,也不会让宝宝感到明显差异。
使用性能总评
10款奶瓶使用性能总结如下:
安全性检测
综合以上指标,世X做工细节好、清洗便利程度高、最贴近乳房形态,花爸将它送检。
世X为全硅胶材质,即只有硅胶会接触到奶液。
根据国家强制性标准GB 4806.2-2015《食品安全国家标准 奶嘴》,检测硅胶奶嘴、瓶身的总迁移、有机挥发物。
“小红花测评”公众号后台回复“婴儿奶瓶”可查看完整报告。
经检测,这两个项目均满足标准要求,安全性过关。
推荐产品:
推荐理由:
硅胶材质,防滑性好,可高温消毒;
有机挥发物、总迁移满足标准要求,安全性过关;
刻度清晰,清洗便利,双侧回气孔防胀气;
奶嘴软,仿亲喂程度高。
消费建议
1.根据奶瓶材质,选择合适的消毒方法。
一般来说,玻璃既可以高温蒸煮,又可以紫外线消毒;
硅胶、PPSU塑料,最好不要用紫外线消毒,以免加速老化,缩短产品使用寿命。
具体可承受温度,应遵守产品说明。
2.手柄、防尘盖,简单清洗即可。
这两个部件一般是PP材质,不会直接接触奶液,没必要高温,或紫外线消毒。
3.奶瓶出现明显磨损时,应及时更换。
磨损会增加奶瓶材质中有害物质的迁移量。
平时尽量用柔软的海绵刷清洗奶瓶,避免磨损。
4.清洗后应及时晾干,避免滋生细菌。
往期回顾:
1、配方奶粉、有机奶粉横评
2、婴儿、孕妇藻油、鱼油测评
3、纸尿裤拉拉裤测评
4、驱蚊止痒产品测评
5、儿童、成人防晒系列测评
6、婴儿米粉、面条辅食类测评
7、婴儿益生菌测评
8、婴儿面霜、身体乳、润肤霜保湿系列测评
小红花测评简介:
我们是中国第一批从事商品对比测评的人士,成立“小红花测评”的宗旨,是通过进行独立、客观、专业的对比测评,向父母推荐更安全、性价比更高的儿童和家庭用品。
“小红花测评”坚持三大原则:不接受企业提供的测试样品、不接受试图影响检测结果的广告和赞助、独立付费委托国家认证检测机构进行检测。
如想获取更多婴童产品对比测评内容,可以在“小红花测评”头条号历史文章查看,或关注“小红花测评”微信公众号(ID:xiaohonghuaceping),后台留言如下关键词即可查看详细测评内容。
往期回顾:
纸尿裤 / 牙膏 / 奶粉 / 电热蚊香液 / 床栏床围 / 坐便圈 /
电热辅食碗 / 滑板车 / 护脊书包 / 蜡笔 / 辅食锅 / 凉鞋 /
学饮杯 / 安全座椅 / 胶原蛋白 / 一次性内裤 / 蝴蝶面 /
益生菌 / 藻油 / 鱼油 / 补钙剂 / 补铁剂 / 补锌剂 / 鱼肝油 /
核桃油 / 洗衣皂 / 孕妇钙片 / 孕妇补铁 / 儿童餐椅 /
护臀膏 / 背带腰凳 / 洗衣液 / 爬行垫 / 防走丢绳 /
果泥 / 恒温睡袋 /润唇膏 / 浴桶 / 面霜 / 吸管杯 /
湿疹膏 / 鳕鱼 / 体温计 / 保温杯 / 可水洗隔尿垫 / 游戏围栏 /
智能机器人 / 复合补充剂 / 辅食重金属检测 / 取暖器 / 暖风机 /
面膜 / 叶酸 / 洗发沐浴露 / 湿纸巾 / 一次性隔尿垫 /
儿童防晒霜 / 沐浴露/ 拉拉裤 / 成人防晒霜 / 维生素D / 面条 /
洗手液 / 乳胶床垫 / 乳胶枕 / 水彩笔 / 米粉 /
猕猴桃 / 果泥 /体温计 / 补钙产品 / 坐便器 /
家用投影仪 / 退热贴 / 橡皮泥 / 儿童保暖内衣 /































