新生儿不会说话,一切需求都会通过哭来表达。只是很多新手爸妈没有经验,听不懂宝宝哭声背后的含义。每次哭,他们都会喂奶、抱哄、哼歌……折腾半天,一点用都没有。
别让宝宝一哭就喂奶!宝宝每一次的哭声具有不同的含义,可能是高兴,可能是伤心,可能是饥饿,可能是不舒服……新手爸妈必须搞清楚哭声背后的含义,才能正确应对,满足娃的需求,让他们真正安静下来。
今天我们就来聊聊宝宝的十二种哭声,怎么判断,如何应对?一文说清楚!
01、健康的哭
《儿童行为心理学》一书里提到,有时宝宝很高兴也会哭。他们会用哭告诉爸妈“我很健康”。这种哭是生理性的啼哭,也是宝宝的一种运动方式。
哭的时候,他们往往会张嘴闭眼,双臂伸屈,双腿乱蹬。这种行为可以提高宝宝的肺活量,加速血液循环,促进新陈代谢,进而促进成长发育和智力增强。
▲生理性啼哭的表现:哭声抑扬顿挫,很响亮,且伴有节奏感。哭而无泪,宝宝的饮食睡眠和精神发育都很好。一天可能会哭好几次,但是每次的时间都很短。
▲应对方式:远远看着别打扰,给他们自由运动的时间。
如果你觉得运动时间足够了,可是宝宝还在哭,可以轻拍他们的后背或小屁股,对他们微笑,用心的安抚很快就能让他们停止哭声。
PS:必须确定宝宝是生理性啼哭,否则绝对不能远远看着,不给他回应。
02、饥饿的哭
宝宝出生后的前3个周,大部分哭声都是饥饿导致的。此阶段,宝宝胃容量小,每次只能喝一点奶,一会儿就饿了,如果没有及时喂奶,很容易被饿哭。
▲饿哭的典型特点是:有节奏、短暂、重复的哭声。他们往往会先短暂地哭一会儿,停顿一下,再哭一会儿,再停顿……就好像在说“饿——饿——饿——”一样。直到被妈妈抱起来,他们才会停止啼哭,迫不及待地想要吃奶。
▲应对方式:确定宝宝饥饿后,妈妈需要赶紧喂奶,满足娃的发育需求。喂奶时,最好边喂奶边安抚,比如:盯着宝宝的眼睛,说些赞扬的话——“宝宝真棒,吃得真好”。
PS:如果宝宝哭闹厉害,需要先安抚再喂奶。别让宝宝边哭边吃,否则不仅会呛奶,还会增加吐奶的发生。
实在判断不清楚,妈妈可以参照一下喂奶时间,如果距离上次喂奶已经2-3个小时了,多半是饿哭的,可以喂奶试试。
03、拉了尿了
宝宝拉尿了很正常,只是他们的皮肤娇嫩,脏兮兮的尿布会让他们很不舒服,然后就会通过哭来告诉妈妈(如果是传统尿布,尿一次就会哭;如果是尿不湿,通常是尿不湿满了再哭)。
▲拉了尿了哭的特点:哭声不大,节奏也比饿哭缓慢一些,基本没有眼泪,但是会伴随躯体转动不安。
▲应对方式:及时检查尿布,如果是尿了/拉了,干净清洗更换。如果你给宝宝用的传统尿布,每次半夜尿了宝宝都会哭醒,建议给他们换成扛用的尿不湿,这样就能大大减少宝宝哭醒的频次,提高他们的睡眠质量。
04、我困了
如果宝宝困了,但是妈妈没有抓住信号及时哄睡,让宝宝疲劳过度,他们往往会烦躁地哭闹,很难哄好。
▲犯困哭声的特点:哭声强烈,还带点颤抖和跳跃,明显感觉孩子很烦躁很崩溃。
▲应对方式:妈妈必须放下手里的事情,赶紧哄娃睡觉——关电视,关大灯,营造良好的睡眠环境,把宝宝抱在怀里,轻声哄睡。
宝宝越疲劳,哭闹越厉害,越不容易哄睡。所以爸妈需要注意娃的表现,尽量在他们刚犯困的时候就及时哄睡。
05、想抱抱
新生儿来到这个陌生的世界,他们会紧张害怕,缺乏安全感,急需妈妈的保护。如果妈妈经常抱抱他们,即使是躺在床上,用胳膊圈着他们,或者靠近他们,也是非常幸福的事情。如果妈妈距离他们较远,他们往往会害怕哭闹。
▲想抱抱的哭声特点:哭声比较平和,哭一会儿停一会儿,可怜巴巴地看着妈妈。
▲应对方式:多抱抱他,陪陪他,给他足够的安全感。
很多朋友担心抱久了会不会让宝宝形成依赖,其实娃出生后的前3个月内,这个顾虑完全可以打消。按照宝宝的需求拥抱、喂奶,都是很好的养育方法。
06、太热(冷)了
新生儿怕冷还是怕热?答案是他们都怕!
不管是太冷还是太热,都会让他们感觉不舒服,然后通过啼哭来表达。
▲太热的哭声特点:哭声很大,且神情不安,看起来很烦躁。脖子上有很多汗,小腿小胳膊也会一直舞动(触摸宝宝颈背部,太热或者出汗都说明他很热)。
▲太冷的哭声特点:哭声不是很大,但是很有节奏,而且宝宝身上冷飕飕的,也不怎么转动身体(触摸宝宝颈背部,太凉说明他很冷)。
▲应对方式:根据情况及时调整,别让娃冻着热着不舒服。
07、受伤了
宝宝可能会被衣服上的扣子划伤,被线头缠住,被床上尖锐的东西刺伤,每次受伤都会疼得大哭。
▲受伤的哭声特点:突然剧烈大哭,声音很尖锐。
▲应对方式:检查宝宝身体,看哪里受伤了。尤其是胳膊、大腿褶皱,以及手指和脚丫等部位。还有脖子褶皱处,很容易被奶水或者口水淹湿,时间久了,可能会红肿不适。
08、不舒服
虽然小宝宝不会走不会爬,但是他们也需要自由的空间,就拿新生儿来说,很多老人喜欢给他们绑腿,这是不被允许的!这种行为会限制宝宝,影响他们感知世界。再比如被子盖得太厚太笨重,宝宝也会不舒服,然后难过得哭出声来。
▲不舒服的哭声特点:边哭边挣扎,想要摆脱
▲应对方式:给娃自由活动的空间,担心惊跳反射太厉害影响睡眠,可以包襁褓;担心晚上蹬被子受凉,可以使用合适的睡袋。
09、受惊了
宝宝小时候很容易受惊,一点突然而来的声音都会把他们吓着。想当初叮咚就经常被吓到。最严重的一次是出门打针,邻居家的小狗汪汪叫了两声,叮咚被吓得晚上睡觉都不安稳。
▲吓哭的特点:哭声尖锐、音量较高,有明显的恐慌感。
▲应对方式:抱着宝宝,安抚宝宝,尤其是晚上睡觉,一定要陪在身边,好好安抚。
10、陪我玩
小宝宝也会无聊,每次无聊都希望妈妈陪着一起玩,简单地聊天、哼歌就能让他们非常开心。
▲无聊哭声的特点:跟希望妈妈抱抱的哭声差不多,声音较低,长短不一,会根据妈妈的出现而转换,断断续续的。
▲应对方式:陪在宝宝身边,逗他玩一会儿,可以哼歌、说话,假装聊天,也可以把床头的玩具旋转起来,一点小事都会让他很开心。
11、肠绞痛
3周-3个月左右,很多宝宝会出现肠绞痛的不适,这是肠胃发育还不完善导致,多发生在晚上,有的持续几个小时,有的停一会儿闹一会儿。
▲肠绞痛哭声的特点:宝宝大声哭闹,感觉很痛苦。而且腹部发胀、双腿向上蜷缩、双拳紧握、面色发红、嘴周发白……持续时间长,喂奶也无法安抚。
▲应对方式:调整喂奶姿势,正确喂奶,减少空气进入;奶后拍嗝;肠绞痛发生后可以通过排气操、飞机抱、趴卧、包襁褓、腹部按摩等方法缓解。
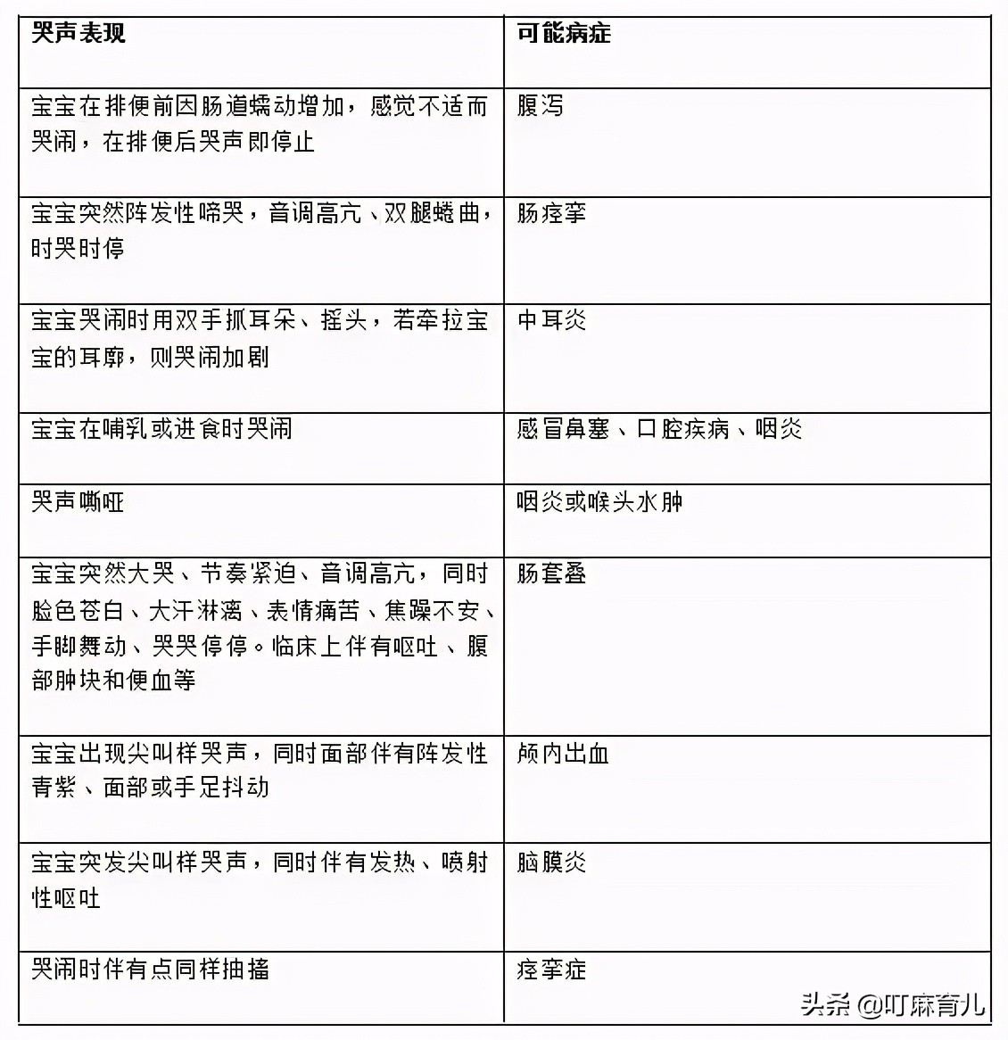
12、生病了
如果爸妈护理不当,宝宝还会生病,然后出现生病的哭声。虽然生病不同哭声不同,但是它们往往具有这几个共同点——哭声很厉害,喂奶不能缓解。而且宝宝饮食、睡眠和精神、发育都不太正常。
一旦出现这种情况,尽快带娃就医检查!
综上12种哭声,你都搞清楚了吗?解读宝宝十二种哭声,让我们一起做会带娃的好爸妈吧~







